89039867
黄江华:《旅行杂志》中的贵州印象—涉黔文章的史料价值及特点分析
20
《黔学研究(2023)》
2025-12-12 12:01:10
5986027
研究成果
欢迎访问贵州省社会科学院
设为首页
/
加入收藏
/
个人中心
搜索
首页
新闻中心
科研成果
政务公开
《贵州社会科学》
网站
专家学者
网上服务
公众参与
首页
新闻中心
科研成果
政务公开
《贵州社会科学》网站
专家学者
网上服务
公众参与
当前位置:
首页
-
政务公开
-
政府信息公开
-
法定主动公开内容
-
组织机构
-
贵州省黔学研究院
-
研究成果
黄江华:《旅行杂志》中的贵州印象—涉黔文章的史料价值及特点分析
发布日期: 2025-12-12 12:01
来源: 《黔学研究(2023)》
作者:
字号:
小
中
大
分享:
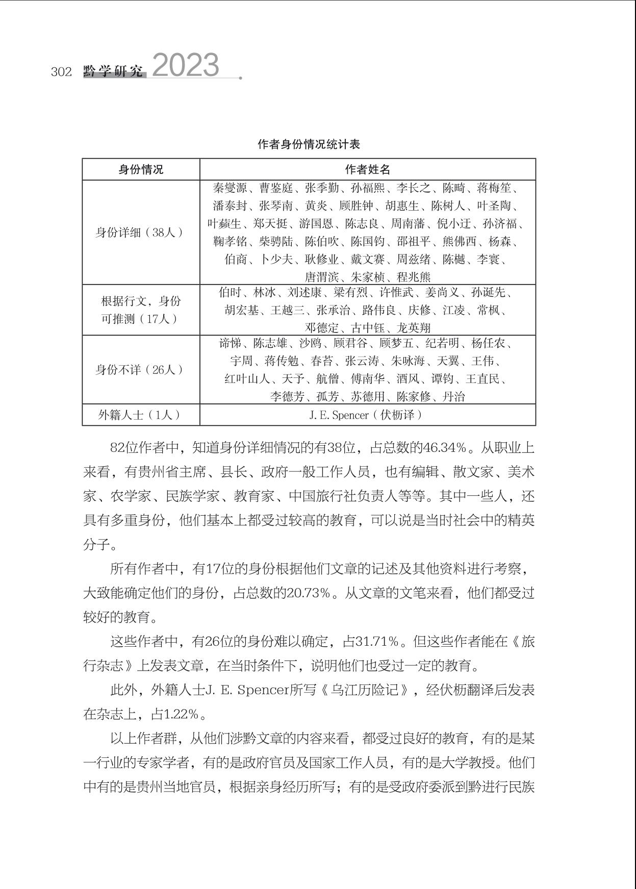
X